+92-51-9202412
|
infopsb@sports.gov.pk
123-456-789
Mon-Fri 9:00am to 5:00pm
Career
|
Help Desk / FAQ
|
Contact Us
English
Urdu
+92-51-9202412
|
infopsb@sports.gov.pk
Pakistan Sports Board, Islamabad
Ministry of IPC, Government of Pakistan
Home
About Us
Pakistan Sports Board
Patron of the Board
Board of Governors and Executive Committee
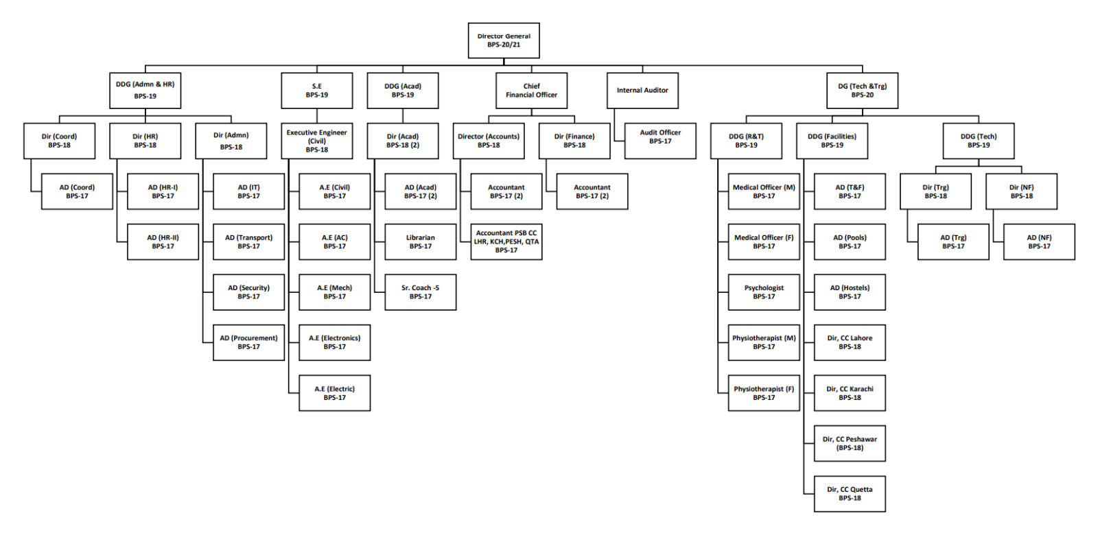
Organizational Structure
Regional Offices
PSB Coaching Center, Karachi
PSB Coaching Center, Lahore
PSB Coaching Center, Peshawar
PSB Coaching Center, Quetta
Rehabilitation & Treatment Center
Affiliated Sports Federations
Non-Affiliated Sports Federations
List of Suspended/Non Affiliated Organisations/Banned Individuals
FAQs
Legislation and Policies
Legislation
PSB
NSFs
Policies
Sports Policy 2001
Sports Policy 2005
Bilateral Agreements/MoU
Data and Statistics
Sports Achievements
National Awards
Introduction of Games
Monthly Sports Activities
Sports Calendar
Grants paid to NSFs
PSDP Projects
Games Results
Quaid-e-Azam Games 2024
Cash Awards
Players Ranking
Expenditure details - Training camps
Media Center
Latest News
Newsletter
Annual Report
Vacancies and Tenders
Vacancies
Tenders
RFP
Accounts
PSB
Sports Federations
Notifications/NOC
Admin
HRM
Transfers and Postings
Procurement
Medical
Sports
NOC
Sports Facilities
Sports facilities of PSB
Sports facilities of SBP
Sports facilities at AJK
Sports facilities at GB
Sports facilities of Pakistan Railways
Sports facilities of Pakistan Navy
Foreign Sports Events
Contact Us
PSB
NSFs
Organizational Structure